English
|
русский
|
日本語
|
한국어
首页
信息公开指南
信息公开目录
信息公开制度
信息公开年报
返回主站
信息公开栏目
+
校情概览
组织机构
招标信息
财务资产与收费
招生就业
学科专业
干部人事
教学质量
科研管理
研究生工作
学生事务
对外交流与合作
监督工作
工会工作
其它信息
English
русский
日本語
한국어
首页
信息公开指南
信息公开目录
信息公开制度
信息公开年报
返回主站
信息公开栏目
校情概览
组织机构
招标信息
财务资产与收费
招生就业
学科专业
干部人事
教学质量
科研管理
研究生工作
学生事务
对外交流与合作
监督工作
工会工作
其它信息
首页
首页
信息公开指南
信息公开目录
信息公开制度
信息公开年报
返回主站
信息公开栏目
最新信息公开
当前位置:
信息公开
->
首页
->
最新信息公开
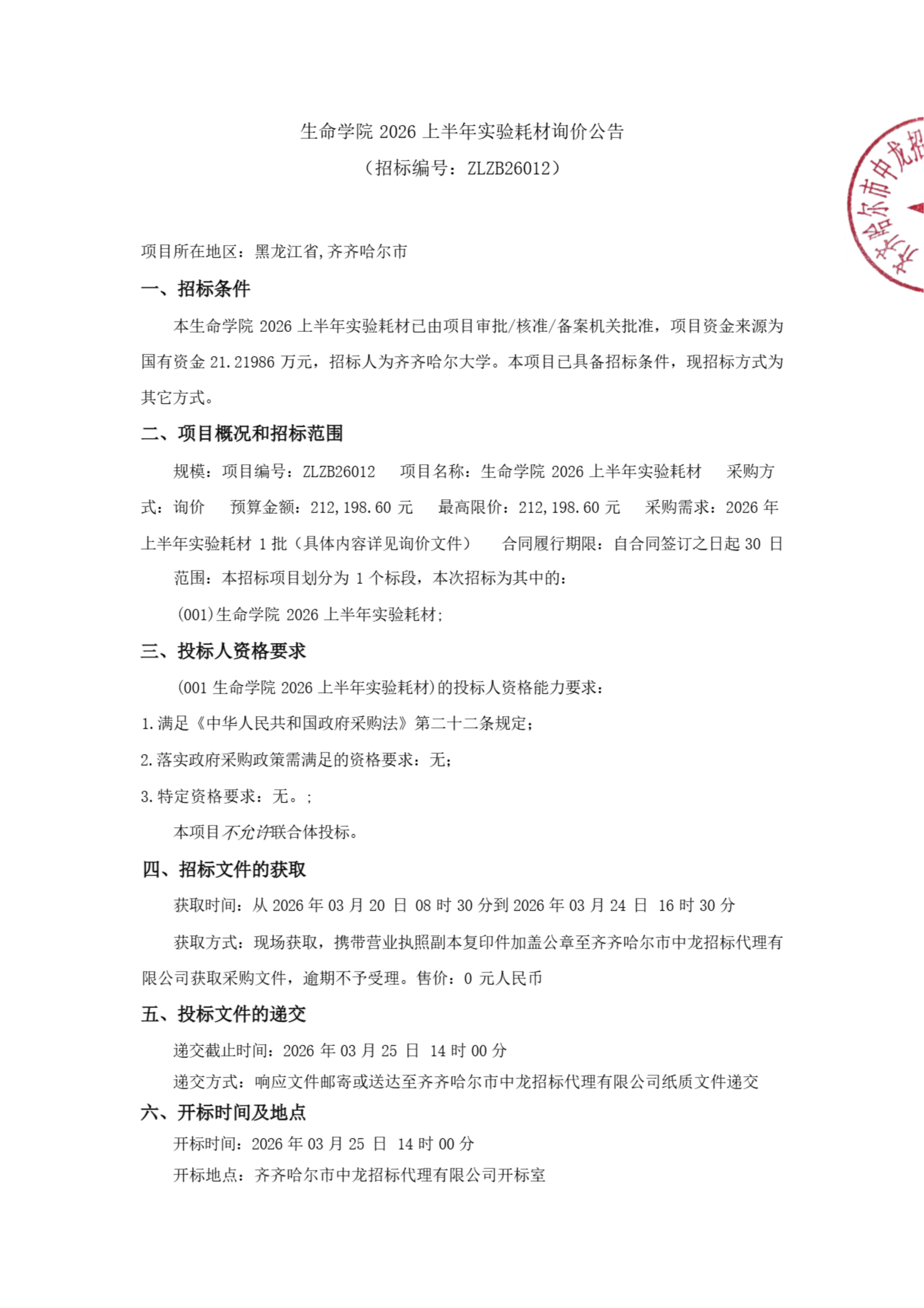
生命学院2026上半年实验耗材询价公告(转自中国招标投标公共服务平台)
发布日期:2026-03-24 点击量:
下一条:
2026年齐齐哈尔大学维修项目图纸图审服务项目(第2次)结果公告(转自黑龙江省政府采购网)